设为首页  |  加入收藏  |  邮箱入口

学校首页 领导信箱
当前位置: 首页>>新闻中心>>通知公告>>正文

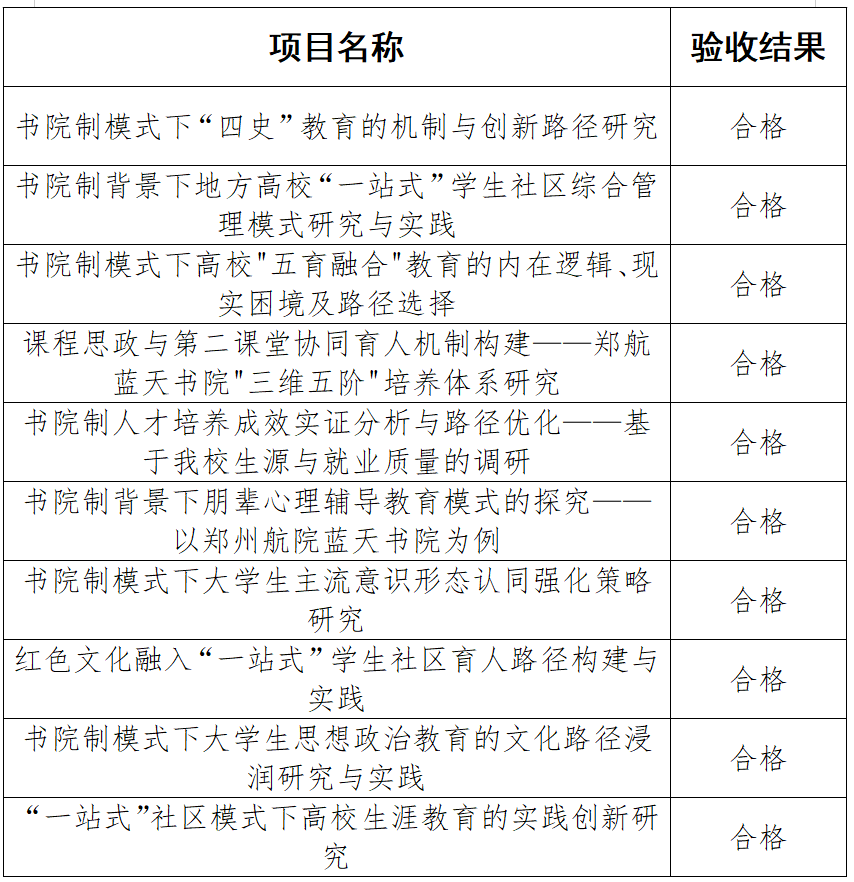
【公示】蓝天书院2025年度校级教育教学改革研究与实践项目(书院制专项)结项验收结果公示

发布时间:2025-12-22 发布人:蓝天书院 浏览次数:[]

根据《郑州航空工业管理学院教育教学改革研究与实践项目管理办法》(校教字〔2019〕131号)以及《关于做好2025年郑州航空工业管理学院教育教学改革研究与实践项目结项工作的通知》要求,蓝天书院组织开展了2025年度校教育教学改革研究与实践项目结项评审工作,本次验收共收到10项教改项目(书院制专项)结项申请。经评审专家审议,现将结果予以公示。如有异议,请于2025年12月24日之前向蓝天书院党政办反映,电话:61912973。

上一条:蓝天书院2025-2026学年第一学期第十七周宿舍检查通报 下一条:蓝天书院2025-2026学年第一学期第十六周宿舍检查通报

关闭